1、深圳外地牌限行2025时间是工作日7:00至9:00及17:30至19:30。深圳外地牌限行政策是为了缓解城市交通拥堵,减少尾气排放 ,改善空气质量而实施的一项重要措施。根据相关政策规定,2025年深圳外地牌限行时间具体安排如下:限行时间段:工作日(周一至周五)的早上7:00至9:00,以及下午17:30至19:30 。

2、深圳汽车限行时间分为外地车和东部景区两种情况。外地车限行时间为工作日7时至9时 ,17时30分至19时30分(2026年2月9日至3月3日期间的工作日除外);东部景区(梅沙片区 、大鹏半岛)在2025年5月1日至10月8日期间所有双休日、法定节假日实行预约通行管制,当前已过该时段,暂无限行。
3、深圳龙岗区外地车限行时间为工作日(周一至周五)的早晚高峰期间 ,即7:00-9:00和17:30-19:30 。
4 、025年深圳限行时间为工作日7时至9时、17时30分至19时30分,周末及节假日通常不限行,但调休上班日需按工作日规定执行。此外 ,特定时间段内工作日不限行。常规限行时间根据深圳市交通管理部门规定,2025年全年常规限行时段为工作日早晚高峰,具体时间为7时至9时和17时30分至19时30分 。
5、深圳不同车辆类型和区域的限行解除时间不同:外地车全市限行:工作日7时至9时 、17时30分至19时30分限行 ,除部分口岸、高速及深汕合作区道路外的全市道路受影响。限行解除时间是工作日9时和19时30分之后,以及非工作日全天。
6、深圳外地车限行时间为工作日7时至9时 、17时30分至19时30分 。限行区域为深圳市全市范围(高速公路及进出口岸、机场的部分道路除外)。外地车在限行时段行驶会被电子警察抓拍处罚。这样规定主要是为了缓解城市交通拥堵,优化交通资源分配 。工作日的早晚高峰时段,交通流量大 ,外地车的涌入会加重拥堵状况。
1、深圳外地车限行时间为工作日早高峰(7:00-9:00)和晚高峰(17:30-19:30),所以七点半过后外地车在深圳是可以走动的,但要注意避开工作日的晚高峰时段。限行规则详情深圳外地车限行政策规定 ,工作日7:00-9:00 、17:30-19:30期间,非深圳市核发机动车号牌载客汽车禁止在全市道路通行。
2、022年2月16日起,深圳市恢复原定“限外”措施 ,外地车在早晚高峰期间(工作日7:00-9:00,17:30-19:30)禁止在深圳市道路行驶 。具体说明如下:限行时间:工作日早晚高峰时段,即7:00-9:00和17:30-19:30。限行措施仅针对工作日 ,周末及法定节假日不实施。
3、根据深圳市交通运输委员会的规定,外地车辆在深圳市内的限行时间是周一至周五的早上7:30至晚上8:30,周周日及节假日不实行限行措施 。对于外地车辆 ,限行政策规定了以下停放时限:限行区域内停留不超过2小时:外地车辆可以在限行区域内停留不超过2小时,超过2小时将会被罚款。
1、限行时间工作日:7时至9时,17时30分至19时30分。限行区域全市范围:除部分特定道路外均限行 。限行对象非深圳市核发机动车号牌的载客汽车。
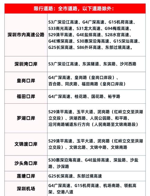
2 、限行时间:工作日7时至9时17时30分至19时30分限行路段:全市道路(高快速路及通往口岸道路除外)具体而言,深圳市内的高速公路(如S3广深沿江高速、G4广深高速等)及通往各大口岸(如深圳湾口岸、皇岗口岸等)的道路在限行时间内对非深车牌开放通行。
3 、工作日7时至9时 ,17时30分至19时30分 。限行区域:深圳全市道路(高快速路及通往口岸道路除外)。限行规则:在上述限行时间内,禁止非深圳市核发机动车号牌载客汽车在全市道路通行。免限行申请:外地车每月有一次来深圳不限行的机会,非深车主可通过自助申报 ,临时来深圳不限行 。
1、深圳外地牌限行2025时间是工作日7:00至9:00及17:30至19:30。深圳外地牌限行政策是为了缓解城市交通拥堵,减少尾气排放,改善空气质量而实施的一项重要措施。根据相关政策规定 ,2025年深圳外地牌限行时间具体安排如下:限行时间段:工作日(周一至周五)的早上7:00至9:00,以及下午17:30至19:30。
2、限行时间工作日:7时至9时,17时30分至19时30分 。限行区域全市范围:除部分特定道路外均限行。限行对象非深圳市核发机动车号牌的载客汽车。
3 、外地车在深圳的限行时间为工作日的7时至9时、17时30分至19时30分 ,节假日与国家法定节假日不限行 。限行区域为深圳全市道路(高快速路及通往口岸道路除外)。限行对象主要是非深圳核发机动车号牌的小型、微型载客汽车;大中型客车不受限制,货车进入深圳市道路行驶需按相关规定执行。
4 、深圳外地车限行时间为工作日7时至9时、17时30分至19时30分 。限行区域为深圳市全市范围(高速公路及进出口岸、机场的部分道路除外)。外地车在限行时段行驶会被电子警察抓拍处罚。这样规定主要是为了缓解城市交通拥堵,优化交通资源分配 。工作日的早晚高峰时段 ,交通流量大,外地车的涌入会加重拥堵状况。
5 、深圳外地车限行时间规定为工作日7时至9时,17时30分至19时30分。 限行区域包括深圳全市道路(部分高速公路及进出口岸、机场的部分道路除外) 。这样规定主要是为了缓解城市交通拥堵,减少道路交通压力。在工作日的早晚高峰时段 ,交通流量较大,外地车的涌入会进一步加重拥堵情况。
6、截至目前,尚无2025年深圳外地车限行时间的相关政策公布。目前深圳外地车限行时间为工作日7时至9时 ,17时30分至19时30分 。限行范围方面,是全市道路(除部分进出口岸及机场道路、深汕合作区道路外)。需要注意的是,执行任务的特种车辆 、持道路运输证件的客运车辆等不受限行限制。
1、深圳外地车限行时间为工作日的7:00-9:00 ,17:30-19:30 。具体说明如下:限行时段:深圳外地车的限行时段主要集中在工作日的早晚高峰期,即早上7:00至9:00和下午17:30至19:30。这两个时段是城市交通最为拥堵的时候,限行措施有助于缓解交通压力 ,提高道路通行效率。
2、深圳外地车限行时间为工作日7时至9时 、17时30分至19时30分 。限行区域为深圳市全市范围(高速公路及进出口岸、机场的部分道路除外)。外地车在限行时段行驶会被电子警察抓拍处罚。这样规定主要是为了缓解城市交通拥堵,优化交通资源分配 。工作日的早晚高峰时段,交通流量大 ,外地车的涌入会加重拥堵状况。