023年家用轿车报废有补贴 。以下是关于2023年家用轿车报废补贴的详细解补贴对象:私家车,包括5座轿车和7座SUV车型 ,非营运性质的小 、微型汽车。补贴条件:虽然非营运性质的小、微型汽车无使用年限,但行驶里程达到60万公里时,国家将引导报废 ,并对自愿报废的车辆给予补贴。

在2023年,私家车主选择自愿报废旧车可以获得丰厚的资助 。根据最新规定,《财政部商务部关于发布〈老旧汽车报废更新补贴资金管理办法〉的通知》 ,私家车主可以按照不同排量的车辆获得不同金额的报废补贴。这项政策的目标是鼓励车主更换旧车,并购买更环保、节能的新车型。
车辆报废补贴政策补贴标准根据国家现行规定,报废老旧机动车(主要指国三及以下排放标准的汽油车 、国三柴油车等)可享受政府财政补贴 。
023年私家车报废确实有补贴。报废车具体补贴标准如下:报废重型载货车:每辆补贴18000元。这包括使用10年以上(含10年)且不到15年的半挂牵引车和总质量大于12000千克(含12000千克)的重型载货车 ,以及其他符合条件的重型载货车 。报废中型载货车:每辆补贴13000元。报废轻型载货车:每辆补贴9000元。
报废期限在10年以上的小型轿车,补贴金额为800010000元。中型轿车和大型轿车的补贴标准有所不同 。排量不同的车辆补贴也有所差异:排量1升及以下的小车可获得6000元资助;排量在1升至35升之间的小车可获得10000元资助;排量大于35升的小车可获得高达18000元的资助。
按照车辆排量,补贴标准如下:排量1升及以下的小型车辆,每辆可获得6000元的补偿。排量在1升至35升之间的车辆(35升不包含在内) ,每辆可获得10000元的补偿 。排量超过35升的小型车辆,每辆最高可获得18000元的补偿。
报废补贴金额标准根据上一版规定,2023年未出台新补贴政策 ,仍沿用原有标准: 排量1升及以下:可获得6000元报废补贴; 排量1升至35升(不含35升):可获得10000元报废补贴; 排量35升及以上:可获得18000元报废补贴。
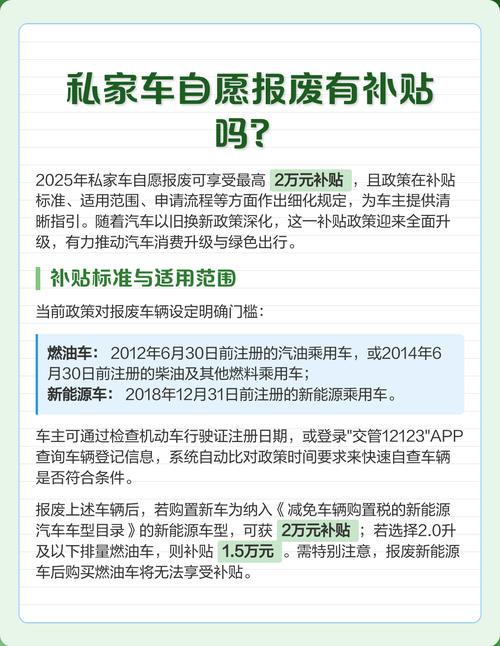
政府补贴政策国家引导报废补贴:根据2023年政策,符合强制报废标准的私家车(如国三及以下排放),部分地区补贴 5000-12000元(不同城市标准差异较大 ,需查询当地商务局文件) 。新能源车补贴:部分城市对提前报废燃油车换购新能源车提供额外补贴,例如深圳最高补 2万元。
私家车报废补贴在2023年的标准有所调整,具体金额如下: 重型载货车报废 ,每辆可获得18000元的补贴。 中型载货车报废,每辆可获得13000元的补贴 。 轻型载货车报废,每辆可获得9000元的补贴。 微型载货车报废 ,每辆可获得6000元的补贴。 大型载客车报废,每辆可获得18000元的补贴 。
1、汽车报废不买新车能拿到的钱取决于车辆类型、排量以及是否有提前报废资格等。
2 、手续费:正规报废企业可能收取 100-300元拆解服务费。 地区与车型差异一线城市(如北京、上海):补贴较高,例如北京国三汽油车报废可获 8000-10000元。老旧车型:15年以上且排放标准低的车辆残值更低,可能仅获 1000-3000元 。
3、一般性补贴范围:通常对于提前报废老旧汽车并购买新车的车主有一定政府补贴 ,金额一般在3000元至10000元之间,但这不一定涵盖不买新车的情况,且不同地区政策差异较大。由于汽车报废补贴政策会动态调整 ,具体补贴情况建议咨询当地政府部门或者车管所,以获取最准确的信息。
1 、政府补贴政策国家引导报废补贴:根据2023年政策,符合强制报废标准的私家车(如国三及以下排放) ,部分地区补贴 5000-12000元(不同城市标准差异较大,需查询当地商务局文件) 。新能源车补贴:部分城市对提前报废燃油车换购新能源车提供额外补贴,例如深圳最高补 2万元。
2、报废补贴金额标准根据上一版规定 ,2023年未出台新补贴政策,仍沿用原有标准: 排量1升及以下:可获得6000元报废补贴; 排量1升至35升(不含35升):可获得10000元报废补贴; 排量35升及以上:可获得18000元报废补贴。
3、补贴金额与排量挂钩2023年未颁布新的报废补贴标准,仍沿用此前规定 ,补贴范围为6000元至18000元 。具体标准为:排量1升及以下的车辆,可获得6000元补贴;排量1升至35升(不含35升)的车辆,补贴为10000元;排量35升及以上的车辆,补贴最高可达18000元。
4、按照车辆排量 ,补贴标准如下:排量1升及以下的小型车辆,每辆可获得6000元的补偿。排量在1升至35升之间的车辆(35升不包含在内),每辆可获得10000元的补偿 。排量超过35升的小型车辆 ,每辆最高可获得18000元的补偿。
5 、微型载货车:每辆补贴6000元。载客车类补贴标准大型载客车:每辆补贴18000元 。中型载客车:每辆补贴11000元。小型载客车(不含轿车):每辆补贴7000元。微型载客车(不含轿车):每辆补贴5000元。
6、023年私家车辆报废可以获得的补贴金额根据不同车型有所差异,具体如下:报废重型载货车:每辆补贴8000元 。报废中型载货车:每辆补贴13000元。报废轻型载货车:每辆补贴9000元。报废微型载货车:每辆补贴6000元 。报废大型载客车:每辆补贴18000元。报废中型载客车:每辆补贴11000元。
政府补贴政策国家引导报废补贴:根据2023年政策,符合强制报废标准的私家车(如国三及以下排放) ,部分地区补贴 5000-12000元(不同城市标准差异较大,需查询当地商务局文件) 。新能源车补贴:部分城市对提前报废燃油车换购新能源车提供额外补贴,例如深圳最高补 2万元。
按照车辆排量 ,补贴标准如下:排量1升及以下的小型车辆,每辆可获得6000元的补偿。排量在1升至35升之间的车辆(35升不包含在内),每辆可获得10000元的补偿 。排量超过35升的小型车辆 ,每辆最高可获得18000元的补偿。
报废补贴金额标准根据上一版规定,2023年未出台新补贴政策,仍沿用原有标准: 排量1升及以下:可获得6000元报废补贴; 排量1升至35升(不含35升):可获得10000元报废补贴; 排量35升及以上:可获得18000元报废补贴。