没有驾驶证在12123交罚款方法如下:打开“交通管制12123 ”app ,找到主边界平面上方的“未处违法”,点击进入;在“我的机动车”界面下,找到未处理的违规记录 ,点击打开详细信息;在“非法处理 ”画面中,选择待处理的未记录记录,点击“处理支付”;这时会弹出一个“业务说明”窗口。

在“交管12123”上交罚款的核心步骤可分为 APP注册登录 、违法处理、缴款支付三部分,需注意不同违法类型的处理限制 。
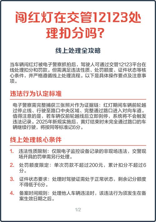
在交管12123上交罚款 ,需满足罚款200元(含)以下、扣分6分(含)以下的非现场违章,且先绑定本人或已备案的非本人机动车(备案后可处理备案日期后的违章),有以下三种缴纳方法:通过“违法处理 ”模块缴纳登录APP ,点击首页“违法处理”或“未处理违法”,选择需处理的违章记录。
1 、没有驾驶证在12123交罚款方法如下:打开“交通管制12123 ”app,找到主边界平面上方的“未处违法” ,点击进入;在“我的机动车”界面下,找到未处理的违规记录,点击打开详细信息;在“非法处理 ”画面中 ,选择待处理的未记录记录,点击“处理支付”;这时会弹出一个“业务说明”窗口。
2、综上所述,车主没有驾驶证时 ,在12123上处理违章主要依赖于违章的具体情况和处理方式 。对于轻微的违章,车主可直接在12123平台上处理并缴纳罚款;对于较严重的违章,则需由驾驶员本人携带相关证件到车管所处理。
3、若为电子眼抓拍,因无驾驶人具体信息 ,可直接以车主身份处理; 若为现场处罚(如交警当场开具罚单),需由实际驾驶人(需有驾驶证)处理,或车主委托驾驶人缴款。
4、驾驶人打开交管12123 APP ,点击【违法处理】。进入页面后选择【查询】,系统会显示该驾驶人名下车辆或绑定车辆的违章记录 。点击【处理并缴款】,按提示完成罚款缴纳即可。通过线下渠道处理若无法确定实际驾驶人 ,车辆所有人可携带本人身份证 、行驶证原件及复印件,前往交警大队违法处理窗口办理。
5、线上渠道:通过交管12123APP绑定车辆后可直接缴费(需实名认证); 银行柜台:凭处罚决定书编号到指定银行(如工商银行、邮储银行)缴纳; 自助终端:部分城市交警大队设有自助缴费机,扫描处罚决定书二维码支付 。滞纳金风险逾期未缴纳每日加收3%滞纳金(不超过本金) ,建议在收到罚单15日内处理。
1 、打开APP并登录:先下载“交管12123 ”APP,下载完成后,完成实名认证并登录账号。进入违法处理界面:登录后 ,在APP首页点击“违法处理”或者“罚款缴纳”模块 。若点击“违法处理 ”,还需要绑定需处理的机动车,即输入车牌号、发动机号后六位。
2、通过“违法处理”模块缴纳登录APP,点击首页“违法处理”或“未处理违法” ,选择需处理的违章记录。进入详情页确认信息,点击“处理并缴款 ”,阅读并同意业务须知 。选择支付方式(支付宝 、微信或银行卡) ,输入验证码完成支付。
3、选择缴纳方式:按驾驶证/机动车查询:若需处理本人名下车辆或驾驶证的违法,直接选择对应证件,系统会自动关联未缴纳的罚款记录。按处罚决定书编号查询:若已知交警开具的《公安交通管理简易程序处罚决定书》上的16位编号 ,可直接输入编号精准查询 。