1、北京小客车家庭摇号申请流程如下: 主申请人注册/登录未注册过个人账户的主申请人需在“北京市小客车指标调控管理信息系统”首页点击“我要注册”,完成账户注册;已注册用户可直接登录个人账户。

2 、进入北京本地宝:打开手机微信,在搜索栏输入“北京本地宝 ” ,点击进入公众号 。输入关键词:点击公众号页面下方的小键盘图标,进入输入状态。发送关键词:在输入框中填写“摇号”二字,点击发送。进入申请网站:在公众号回复内容中 ,找到并点击“北京小客车摇号申请网站”链接 。
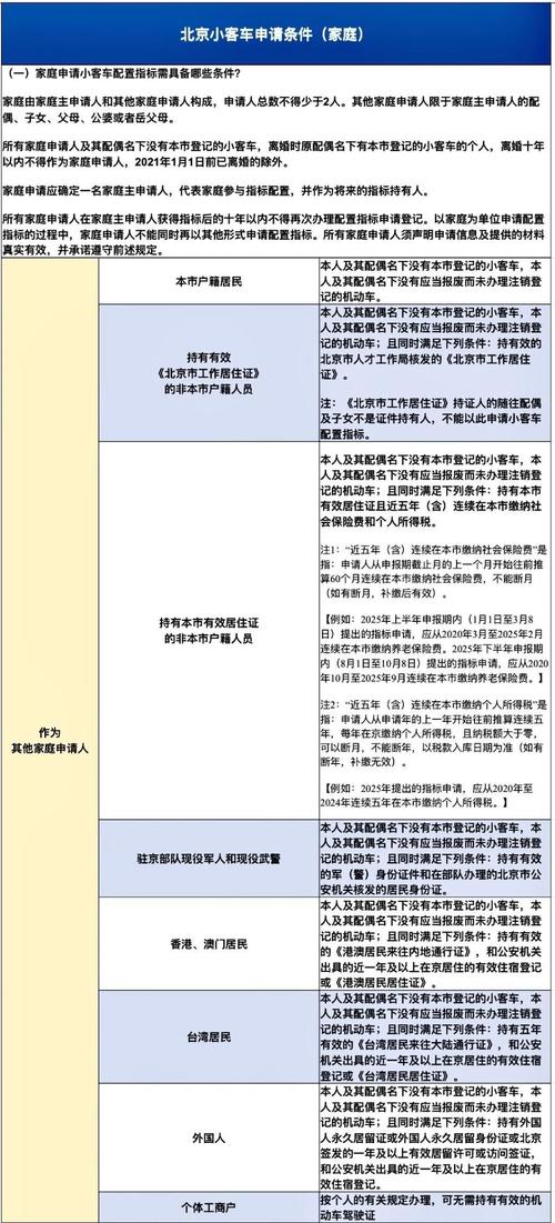
3、月1日至3月8日:提交当年第一期申请;8月1日至10月8日:提交当年第二期申请。逾期需等待下一申报期。申请流程注册/登录账号:访问“北京市小客车指标调控管理信息系统 ”官网,新用户点击“我要注册”,填写身份证号、手机号等基本信息并设置密码;老用户直接登录 。
4 、网上申请流程:登录北京市小客车指标调控管理信息系统网站 ,选择个人新购车辆填报,点击相应菜单进入个人填报界面。阅读《北京市小客车数量调控暂行规定》实施细则,点击已读“选择框” ,选择相应身份类型,确认无误后点击下一步进入申报信息填写界面。如实填写信息,确认无误后点击下一步 。
1、输入关键词:点击公众号页面下方的小键盘图标 ,进入输入状态。发送关键词:在输入框中填写“摇号 ”二字,点击发送。进入申请网站:在公众号回复内容中,找到并点击“北京小客车摇号申请网站”链接 。填写信息:进入申请页面后,根据提示填写个人相关信息 ,包括姓名、身份证号 、联系方式等。
2、进入系统在百度搜索“摇号”,点击搜索结果中的北京市小客车指标调控管理信息系统进入官网。注册账号未注册用户需点击【我要注册】,阅读实施细则后选择【已经完整阅读】。用户类型选择个人 ,点击下一步 。
3、北京小客车摇号重新申请步骤如下:确认申请时间:每年1月1日至3月8日和8月1日至10月8日为重新提交申请的时间段。若当年申请时间已过,需等下一年再申请。网上申请流程:登录北京市小客车指标调控管理信息系统网站,选择个人新购车辆填报 ,点击相应菜单进入个人填报界面 。
1 、在“配置指标 ”模块中填写申请信息,并上传准备好的材料扫描件或照片。确认信息无误后,提交申请。审核与公示:相关部门将对申请信息进行审核 ,审核结果将在北京市小客车指标调控管理信息系统上公布 。审核通过的申请人将进入摇号池,等待摇号。摇号与结果查询:摇号日期将在北京市小客车指标调控管理信息系统上提前公布。
2、参加摇号(合法主流途径)摇号频率与有效期:每两个月摇一次,中签后指标保留一年 。可通过“北京摇号提醒”微信公众号设置提醒 ,避免错过中签信息。前置条件:本人名下无北京市登记的小客车(无北京车牌)。本人名下无应报废未注销的机动车(全国范围内均不可有) 。
3、外地人申请北京车牌摇号的流程如下:准备资格材料:工作居住证或暂住证:确保证件在有效期内。连续五年以上的社保和个税缴纳记录:从申请年的上一年开始往前推算,每年必须有大于零的缴税记录,且不能出现断年或断月的情况。机动车驾驶证:持有公安交管部门核发的有效机动车驾驶证。
4 、外地人申请北京车牌号摇号,需要按照以下步骤进行:登录官方网站:外地人首先需要登录北京市小客车指标调控管理信息系统网站() 。在网站上选择“新购车辆” ,并点击“新购车辆填报 ”,进入个人填报界面。